博雅扑克官方首页-首页即战场,扑克即刻开始

资讯频道
下载手机APP
当前位置: 首页 ? 资讯频道 ? 招标中心 ? 中标公告 ? 正文

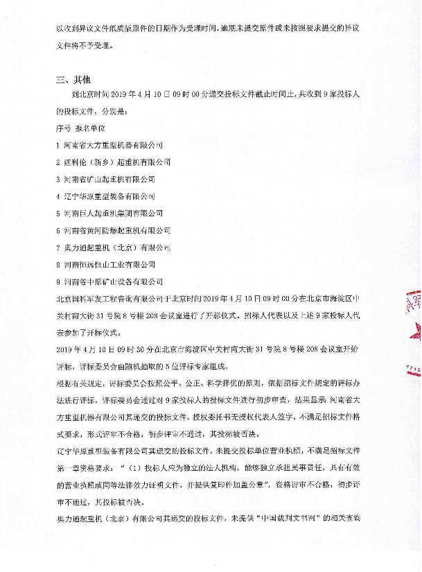
防爆双梁吊钩桥式起重机采购项目中标候选人公示

来源:全球起重机械网??人气:2185
|
|
|

防爆双梁吊钩桥式起重机采购项目中标候选人公示




文中内容、图片均来源于网络,如有版权问题请联系本站删除!
?

移动版:防爆双梁吊钩桥式起重机采购项目中标候选人公示

相关信息

  • 山东;辊筒等询价单采购中标公告
  • 辊筒等询价单采购中标公告发布日期:2021-08-09采购类别:(0105)器材采购组织:山东临工工程机械有限公司山东临工工程机械有限公司就辊筒等询价单在交易中心进行了网上电子招标,山东临工工...[详情]
  • 广东;设备采购及安装总承包中标公告
  • 中 标 公 示采购项目:水泥中转库设备采购及安装总承包采购编号:SM1Y0020210600001由华润水泥广东大区/江门市润丰联合智造建筑有限公司组织的水泥中转库设备采购及安装总承包项目公开招标于...[详情]
?