博雅扑克官方首页-首页即战场,扑克即刻开始

资讯频道
下载手机APP
当前位置: 首页 ? 资讯频道 ? 招标中心 ? 中标公告 ? 正文

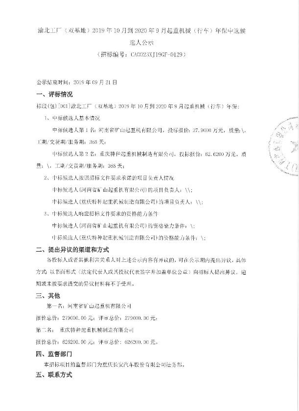
渝北工厂(双基地)2019年10月到2020年9月起重机械(行车)年保中选候选人公示

来源:全球起重机械网??人气:3233
|
|
|

渝北工厂(双基地)2019年10月到2020年9月起重机械(行车)年保中选候选人公示


文中内容、图片均来源于网络,如有版权问题请联系本站删除!
?

移动版:渝北工厂(双基地)2019年10月到2020年9月起重机械(行车)年保中选候选人公示

相关信息

  • 河南;电动葫芦门式起重机中标公告
  • 1.招标编号本次招标的招标编号:ZJYGJ-JXCG-09-2021-08-01。 2.公告、开标情况招标人于2021年8月19日在中交集团供应链管理信息系统平台(网址http://sup.ccccltd.cn)发布了招标公告,并于20...[详情]
  • 辽宁;钢结构及全厂油漆工程完成公告
  • 东电三公司清原生物质热电联产项目部锅炉本体钢结构及全厂油漆工程郑重声明:本信息仅在中国能建电子采购平台公布,其他任何网站的转载均为非法。项目编号:CEPE-GC-JCGCFB-JZCGZX-2021-075...[详情]
  • 北京;彩钢板采购项目成交公示
  • 中国电建水电一局机电分局长岭风电项目彩钢板采购项目中标/成交公示中国电建水电一局机电分局长岭风电项目彩钢板采购项目(项目编号:POWERCHINA-0101004-21060)评标工作已经结束,现对中标...[详情]