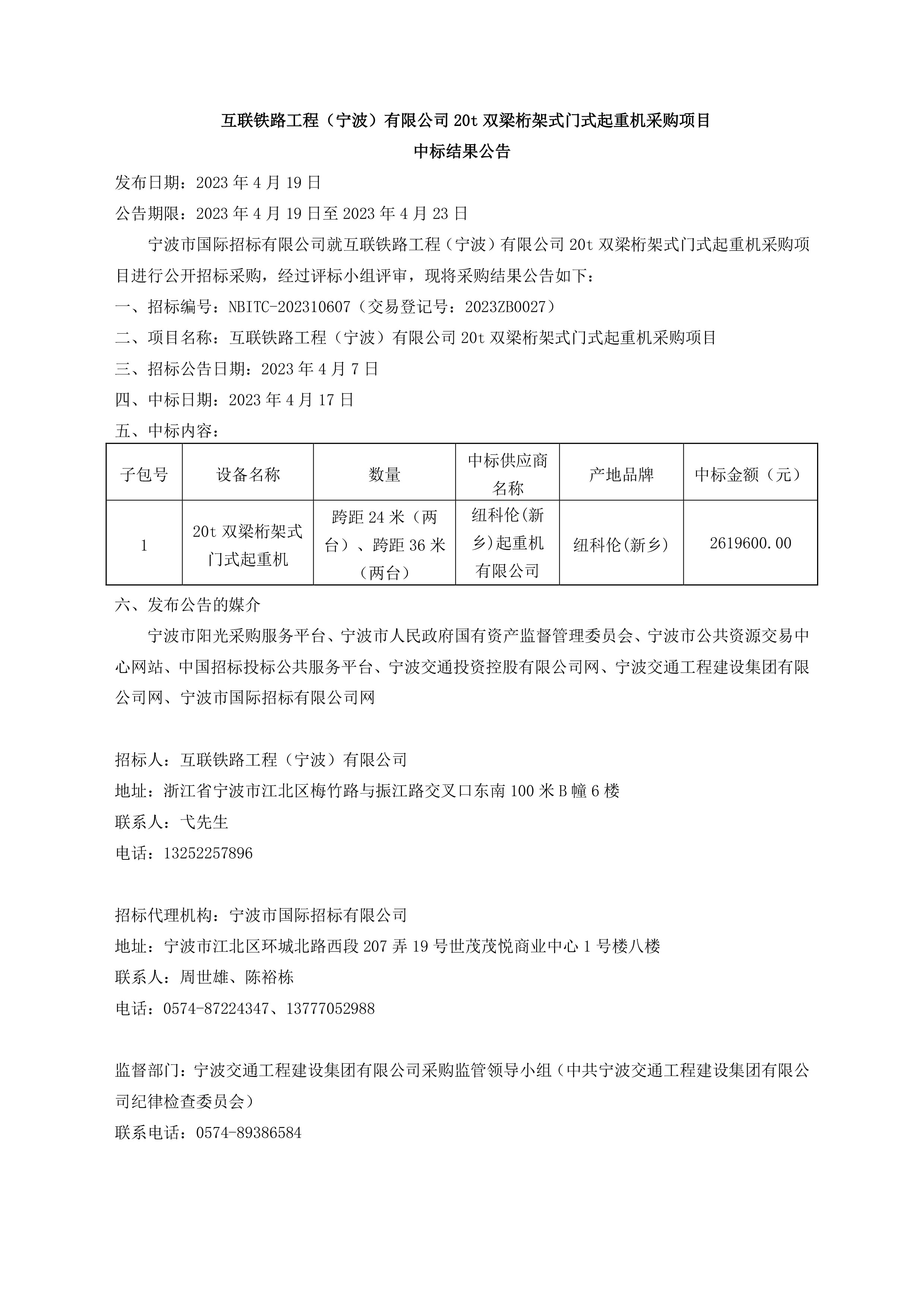
招标公司受业主委托,于2023-04-19在网上发布:互联铁路工程(宁波)有限公司20t双梁桁架式门式起重机采购项目中标结果公告。各有关单位请与公告中招标负责人接洽联系,及时开展投标及相关工作,以免错失商业机会。
互联铁路工程(宁波)有限公司20t双梁桁架式门式起重机采购项目中标结果公告

招标公司受业主委托,于2023-04-19在网上发布:互联铁路工程(宁波)有限公司20t双梁桁架式门式起重机采购项目中标结果公告。各有关单位请与公告中招标负责人接洽联系,及时开展投标及相关工作,以免错失商业机会。

移动版:门式起重机采购项目中标结果公告