博雅扑克官方首页-首页即战场,扑克即刻开始

资讯频道
下载手机APP
当前位置: 首页 ? 资讯频道 ? 招标中心 ? 中标公告 ? 正文

楚雄彝族自治州人民医院新区医院污泥脱水系统项目院内询价采购公告

来源:全球起重机械网??人气:550
|
|
|
 楚雄彝族自治州人民医院新区医院污泥脱水系统项目院内询价采购,具体内容如下:

一、项目名称

楚雄彝族自治州人民医院新区医院污泥脱水系统采购项目

二、询价内容

(一)概述

楚雄州人民医院富民新区医院现有污水处理站处理水量为300T/D;污水为医院污水,采用SBR工艺处理,每天可产生含水率99.5%的生化污泥约20立方。污水站现有污泥处理系统采用干化塘系统处理,处理能力有限,且干化效果很差,无法满足日常污泥干化处置要求。现医院拟投资建设一污泥处理系统,采用处理工艺如下:

SBR生化池→污泥浓缩罐→污泥螺杆泵→叠螺式污泥脱水机→干泥外运处置

SBR生化池在静置撇水时启动排泥泵,将沉淀下来的污泥排至污泥浓缩罐中,经污泥浓缩罐暂存浓缩后经螺杆泵输送至叠螺式污泥脱水机中进行脱水处理,脱水后的污泥委托专业单位处置。

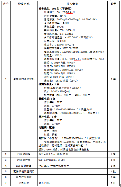
(二)技术参数(实质性相应)

image.png

(三)、设备制造、验收标准:

验收标准:JB/T12578-2015《叠螺式污泥脱水机》

验收方式:生产过程中的相关操作规程按照国家标准制度生产,结构形式按照用户图纸加工,设备加工生产完毕发货前,用户到供方厂内进行设备检验、试运行。

(四)、产品的技术售后服务及措施:

培训服务:培训使用和维护人员,提供详细使用手册;

质保服务:

1、质保期三年内因产品质量而造成的设备损坏乙方需无条件免费维修、更换;

2、质保三年内生产泥块所使用药剂等其他材料,需由中标方购买;

3、中标后一年内如需生产泥块,乙方需安排技术人员到现场操作,并现场培训甲方工作人员操作,次年由甲方工作人员自行操作,但所使用药剂等其他材料需由中标方提供。

维护服务:长期维护,终身保修。

维修响应:在保修期内,我们将给予及时的质量保修,接到用户维修通知后,详细听取用户提供的情况,及时指导用户解决设备存在的故障。如电话指导不能解决问题,保证在48小时内赶到现场彻底解决设备存在的故障。并承诺保修期后,提供有偿服务、技术咨询及相关的备品备件,同时保证以最优惠的价格为用户服务。

三、本项目采购最高限价金额:15.6万元

四、中标原则

采购人根据符合采购需求、质量和服务相等且报价最低的原则确定成交供应商。

五、响应人要求

1、具有独立承担民事责任的能力;

2、具有良好的商业信誉和健全的财务会计制度;

3、具有履行合同所必需的设备和专业技术能力;

4、有依法缴纳税收和社会保障资金的良好记录;

5、供应商在本项目谈判截止时间前未被列入“信用中国”网站(www.creditchina.gov.cn)失信被执行人及中国政府采购网(www.ccgp.gov.cn)“政府采购严重违法失信行为信息记录名单”截图并加盖公章;

6、法律、行政法规规定的其他条件;

六、报名及报价资料提交时间及地点

1、请短信报名:编辑短信:项目名称+公司名称+联系人+联系电话,发送至18987835987 王老师,报名截止时间:2023年5月31日17:00。

2、请将附件“报价表”按顺序装订成册准备2份;并加盖公司公章。统一装袋密封,并在密封袋上标注报名项目及报名公司名称。

3、报价材料递交截至时间:2023年6月5日17:00。

4、报价材料递交或邮寄地点:楚雄市鹿城南路318号楚雄州人民医院行政综合楼5楼招标采购办(邮寄建议发顺丰快递)。

联系人:王老师 联系电话:18987835987 0878-3113019

七、监督

本次院内询价采购全程由医院相关部门监督,监督电话:0878-3139021

 

附件:报价表.doc

 

 

楚雄彝族自治州人民医院招标采购办

2023年5月26日

 




 
若附件无法下载,你可以尝试使用360极速浏览器进行下载!
 
文中内容、图片均来源于网络,如有版权问题请联系本站删除!
?

移动版:楚雄彝族自治州人民医院新区医院污泥脱水系统项目院内询价采购公告

相关信息

  • 山东裕龙石化产业园污水处理厂采购
  • 十一公司-山东裕龙石化产业园污水处理厂采购、施工总承包-设备-人工格栅、电动壁板阀、壁板阀29成交结果公告中国化学工程第十一建设有限公司山东裕龙石化产业园污水处理厂采购、施工总承包十...[详情]